3D Maya/Blender Modelling

For this project I chose the original plan that was with Blender or Maya that also makes me use 3D. For this particular project I used Blender 4.4. The final goal being to create a 3D animation that showcases 3 items that could be used/seen in the venue. Due to me focusing on the author that will be in the venue and doing this through the idea that I am designing for the author that will use the venue the models of the items will reflect that. 

The first model being of a book since that is the main thing that the author/venue will be focusing on and will be circling around. The modelling of the book was straightforward, using a cube and bevel to make smooth edges for the spine and also scaling the model up to make a cover with pages in between. 

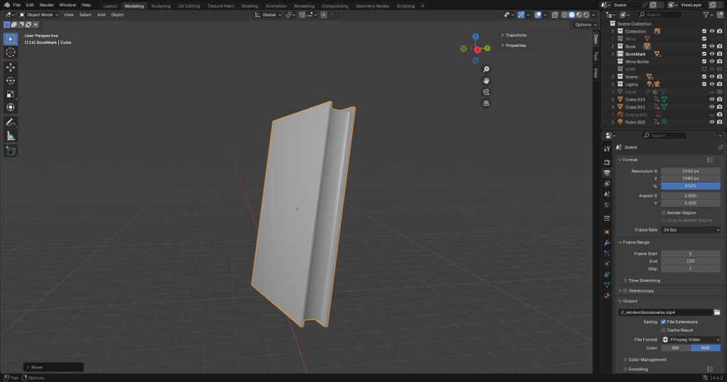
The second model was bookmarks, that would go in the book, and these are fairly standard to be seen and received in a book launch since they go together well with the book. For this model it was also simple using a cube and scaling it down then going into the object viewport to move the middle vertex (after using subdivision to divide the wireframes) to make the pointy parts of the bookmarks.  

The final model was trickier and more needed a reference image, this model is of a wine bottle with a bow wrapped around the bottle, this is more specific to the kind of book that will be called ‘A Night in Paris.’ That will also have a wine bottle on the cover, so the wine bottle is more unique to this book. To make it I used a cylinder and a reference image (1) using extruding and scaling as well as bevel to make rounded smooth edges.  

Finally, this is the final screenshot of the whole model along with the scene like the table and lights that will be used later on in the animation showcase. 

(A screenshot of the final scene.)

1 – Fabrikasimf (2025.) Front view of wine bottle isolated. Available from: Front view of wine bottle isolated | Premium Photo [Accessed 12 May 2025]

Leave a Reply

Your email address will not be published. Required fields are marked *